Back
Inventory LSKK
Published on Maret 2023
Tools :React JSFirebase
Introduce
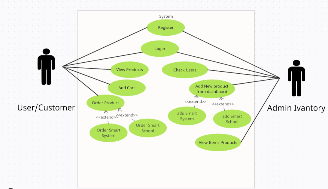
Sistem manajemen inventaris berbasis web untuk memantau stok barang dan distribusi aset secara efisien. Dirancang agar pengelolaan inventaris lebih mudah, akurat, dan terstruktur, dengan fitur pencatatan masuk-keluar barang, laporan stok, dan kontrol distribusi aset yang intuitif.
Tags
#inventaris#manajemen#webapp#laravel
© 2026 Portfolio Harist Fadlilah





















